21世紀經濟報道記者 林典馳
12月30日,據證監會公開發行輔導公示系統顯示,“協作機器人第一股”越疆(2432.HK)向深圳證監局完成IPO輔導備案,由國泰海通擔任輔導機構。
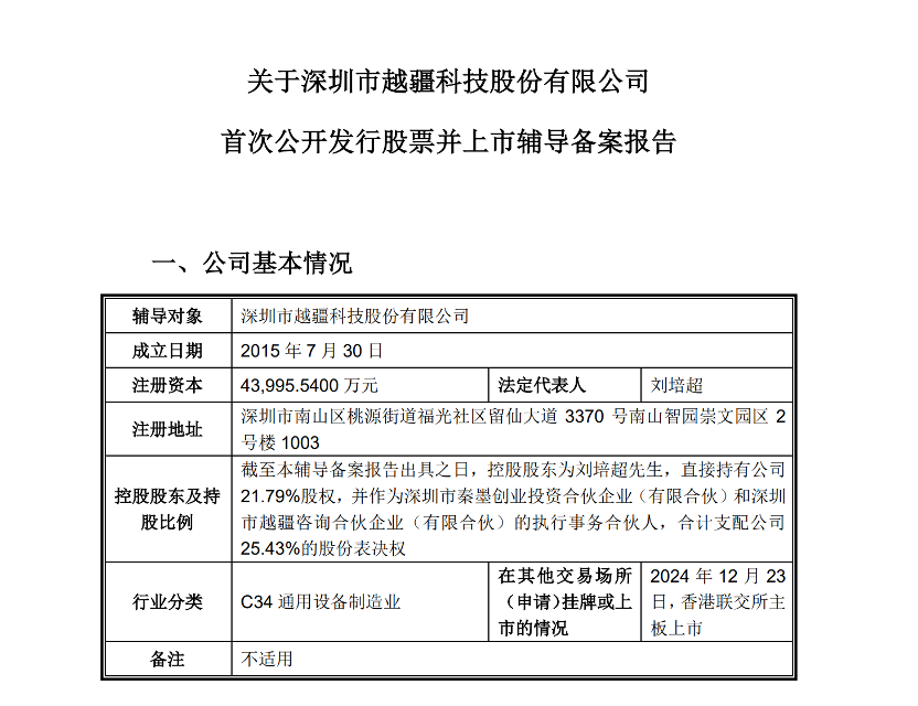
截至本輔導備案報告出具之日,控股股東為劉培超,直接持有公司21.79%股權,并作為深圳市秦墨創業投資合伙企業(有限合伙)和深圳市越疆咨詢合伙企業(有限合伙)的執行事務合伙人,合計支配公司25.43%的股份表決權。
越疆曾于12月29日在港交所公告稱,為推動業務發展、增強整體競爭力,并確保達成運營目標及長遠發展策略,越疆已決定啟動首次公開發行人民幣普通股及于深圳證券交易所上市計劃(“建議A股上市”)。董事會已議決和批準開始有關建議A股上市的相關工作。

2023年,此前越疆也曾籌備在科創板上市,并與中金簽訂輔導協議,可惜最終未能成行。2024年上半年,越疆決定轉向港交所,最終在2024年底成功登陸港交所。
今年8月底,越疆發布2025年半年度業績。財報顯示,上半年,越疆營業收入1.53億元,同比增長27.08%;凈利潤虧損4087萬元,同比收窄31.75%。
分業務場景看,上半年越疆商業領域收入達1377萬元,同比飆升165.5%。雖然目前商業領域占總營收比例尚小,約為9%,但其成為增速最快的業務板塊。而商業板塊的爆發,或與其在咖啡機器人、艾灸機器人等復合產品上放量有關。
2024年越疆收入達到3.74億元,同比增長30.3%;凈利潤虧損9536萬元,虧損同比收窄7.6%。
今年越疆產品和新業務動態頻頻,相繼發布了工業級具身智能人形機器人Dobot Atom、消費級機器狗Rover X1。
11月4日,越疆與藍思科技達成深度戰略合作,藍思科技承諾于2025年向越疆采購1000臺具身智能機器人;11月27日,越疆與綠源集團(2451.HK)簽署戰略合作框架協議,雙方將共同推動5000臺機器狗應用于智慧門店;12月1日,越疆與曹操出行(02643.HK)正式簽署戰略合作協議,雙方將圍繞Robotaxi運營場景,共同探索機器人技術在車輛清潔、維護、補能等環節的創新應用。
根據現行政策要求,“在港粵企回深”主要分兩種,一類是在香港聯合交易所上市且在境內注冊的企業,可以直接在深交所二次上市;另一類是非境內注冊的在港上市粵企,可以在深交所發行上市存托憑證(CDR)。
越疆注冊地在深圳,在行業定位上符合深交所創業板的要求,盡管其財務狀況仍為虧損狀態,不過深交所已經受理了大普微和粵芯半導體兩家未盈利公司的IPO申請,粵芯半導體采用的正是創業板的第三套標準。
具體來看,第三套標準為預計市值不低于50億元、最近一年營業收入不低于3億元,沒有盈利要求,主要適合虧損規模不大、有穩定盈利預期的優質科技企業。
今年,越疆股價曾創下83.8港元/股的高點,12月31日收盤價為37.88港元/股,總市值達到166.66億港元。
因此,越疆極有可能采用創業板第三套標準回到A股。
值得一提的是,12月19日,上交所公告顯示,因越疆的“友商”節卡機器人股份有限公司(簡稱:節卡股份)及其保薦人國泰海通撤回發行上市申請,節卡股份的IPO狀態由此變更為“終止”。

