21世紀經濟報道記者 黎雨辰
在公募費率改革收官之際,部分貨幣基金近期卻出現了“逆向”上調管理費的現象。
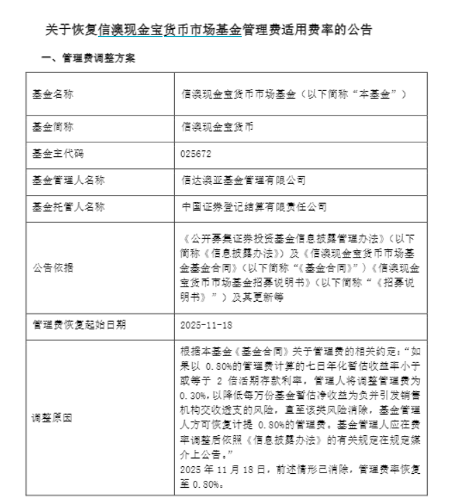
11月20日,信澳現金寶與富安達神州天添利兩只貨幣基金,雙雙發布了恢復基金管理費適用費率的公告,宣布自11月18日起將基金管理費分別恢復至0.80%和0.55%。
僅在數日前,由于基金七日年化暫估收益率低于2倍活期存款利率,兩只基金曾將管理費臨時下調至0.30%。
對此兩家基金公司均在公告中指出,這一操作旨在“防范每萬份基金暫估凈收益為負引發的銷售機構交收透支風險”。而依據基金合同約定,當相關風險消除后,基金管理人可恢復原費率。
事實上,這種簡單的“浮動費率”,在貨幣基金中并不鮮見。為避免在特定的低收益環境下,基金收益無法覆蓋固定費用的問題,不少貨幣基金均有在合同中設置類似的條款約定。
不過,此類機制本質上并非“主動讓利”,也并未從根本上解決費率機制與投資者利益的一致性。伴隨今年以來貨幣市場利率持續下行、貨幣基金收益率進入“1%時代”,管理費頻繁的“橫跳”不僅為投資者帶來困擾,也讓部分貨幣基金常被忽視的高成本問題進一步浮出水面。

圖:信澳現金寶管理費率恢復公告(2025.11.20)
貨幣基金費率“反復橫跳”
對基金管理費率采取高、低檔浮動模式,是貨幣基金合同中的一類常見機制。具體來看,調整機制明確綁定收益與利率掛鉤條件:當以高檔位管理費計算的七日年化暫估收益率≤2倍活期存款利率時,管理費自動下調至低檔位,反之則恢復到高檔位。
通俗來說,該機制的設計初衷,是通過臨時調降管理費來避免投資者實得收益趨近于零的風險,從而在一定程度上維持基金的收益平衡與投資者體驗。
然而今年以來,伴隨貨幣市場流動性回歸寬松,現金管理類產品收益率正持續出現下行趨勢。
Wind數據顯示,截至今年年中,全市場貨幣基金的平均7日年化收益率為1.25%,而在11月20日,這一數字已進一步下跌至1.1%,相較去年同期下行超0.3%,其中69只貨基7日年化收益率跌破1%。
在這一環境下,本應僅在特殊情況下執行的費率機制,開始被愈發頻繁地觸發,呈現出費率“反復橫跳”的“假動作”現象。
記者注意到,目前仍執行0.9%高管理費、且在近期觸發了費率調整的產品,多屬“券商系”貨基,如銀河水星現金添利、平安證券現金寶、光大陽光現金寶、中金財富聚金利等。
據了解,這些產品前身多為券商集合資管計劃,在參公改造后劃入貨基范疇,因而在費率設計上沿襲了一定的特殊性。
但與此同時,也依然有公募管理人旗下的貨幣基金同樣維持著高費率特征。
除前述信澳現金寶、富安達神州天添利外,據不完全統計,近月來,還有湘財天天盈的管理費率由原0.75%下調至0.25%、華夏現金增值的管理費率由原0.65%下調至0.3%等。一旦風險解除,這些基金的費率依然將恢復至高檔水平。
高費率成收益“隱形殺手”
貨幣基金是普通投資者接觸和買賣最多的公募基金產品。其高安全性、高流動性、低投資門檻的特征,一定程度降低了投資者對收益水平的敏感性。
但具體來看,不同貨幣基金的投資成本其實也不盡相同。
Wind數據顯示,目前市場中尚在運作的貨幣基金共有362只,截至11月20日的平均管理費率是0.26%。其中管理費率最低為0.14%,但也有162只產品管理費率在0.2%以上,其中22只超過0.4%。管理費率達到0.9%的貨幣基金有15只。
再看綜合費率,截至發稿,全市場貨幣基金年管理費、托管費和銷售服務費之和的平均值為0.51%,其中有107只超過0.6%,21只超過0.7%。
在貨幣基金整體收益率跌破1%的背景下,高費率對基金收益的影響尤為明顯。當管理費、托管費和銷售服務費“侵吞”了絕大部分收益,這些基金為持有人帶來的回報明顯低于市場平均水平。
據統計,截至11月20日,今年以來,全市場貨幣基金7日年化收益率均值為1.23%,而前述21只綜合費率超過0.7%的貨幣基金,年內平均7日年化收益率僅為0.785%,僅約為全市場平均水平的六成。
而進入年底,多家機構預期認為,年底資金面將依然延續較為寬松的態勢,持續推動貨幣市場利率和貨幣基金收益下行。
在近期研報中,浙商證券指出,信貸投放緩慢使得商業銀行超儲消耗速率放慢、月末季末流動性摩擦程度下降等,同時央行積極投放中長期流動性,特別是將重啟國債買賣,是11月狹義流動性延續偏松的兩個理由。
格上基金研究員畢夢姌向21世紀經濟報道記者指出,近期貨幣基金收益率的走勢變化背后有多個核心原因。無風險利率中樞下移,使得貨幣基金投資的銀行存款、債券回購等資產收益率同步下滑。同時,市場流動性充裕引發的資產荒——當資金利率持續低于產品收益率時,基金不得不通過降低杠桿率、縮短久期等方式控制風險,進一步拖累收益表現。
此外,在畢夢姌看來,貨幣基金的收益表現還會受到規模擴張與結構分化的雙重壓力。
“散戶資金因存款利率下調和基金銷售新規持續流入,而機構投資者因直接參與銀行間市場可獲得更高收益選擇撤離。散戶資金占比上升導致基金投資組合風險偏好下降,更多配置存款等低收益資產,進一步攤薄整體收益?!碑厜魥樂Q。
貨幣基金降費在路上
在貨基收益率持續下行的情況下,對費率結構進行優化,正成為符合公募基金高質量發展要求的大勢所趨。
今年以來,政策層面已就貨幣基金降費多次釋放引導信號。5月發布《推動公募基金高質量發展行動方案》就提及,要引導行業機構適時下調大規模指數基金、貨幣市場基金的管理費率與托管費率。
9月,證監會又在《公開募集證券投資基金銷售費用管理規定(征求意見稿)》中明確,貨幣基金銷售服務費不得超過0.15%/年,這一上限較此前普遍執行的0.25%下降40%。政策同時鼓勵基金公司主動調降管理費和托管費,例如要求公募基金“適時下調貨幣基金管理費率與托管費率”。
三季度以來,伴隨著一些大規模產品的動作,貨幣基金曾迎來一波小的降費潮。
例如今年9月23日,市場中規模最大的貨基——天弘余額寶公告稱,將年托管費由0.08%調低為0.07%,這也是天弘余額寶成立以來首次下調托管費。 同日,易方達保證金收益、國新國證現金增利等貨幣基金,也公告了對管理費和托管費不同程度的下調。
不過截至當前,相對于權益類基金降費進展來看,貨幣基金的費率改革,仍處于相對滯后的水平。
一方面,正如前述部分高費率產品在市場利率回升后依然恢復了原費率,許多貨基的“被動降費”并非響應降費大勢下的讓利,其持續性依然存疑。
另一方面,目前頭部規模貨幣基金的費率依然高于同類市場均值。
仍以天弘余額寶為例,其在完成費率調降后,管理費、托管費和服務費分別為0.3%、0.07%、和0.25%,依然略高于全市場貨幣基金0.26%、0.057%和0.195%的均值。
進一步看全市場43只規模超過1000億元的貨幣基金,其平均管理費、服務費也均超出全市場貨幣基金的均值,分別為0.273%和0.21%,僅平均0.054%的托管費低于同類平均水平。
值得一提的是,盡管收益率下行,貨幣基金并未因此出現資金“搬家”的情況。今年以來,貨幣基金的規模和持有人數均呈現出穩健增長的態勢。
今年三季度末,貨幣基金規模升至14.65萬億元,較2024年底增加了1.08萬億元。從貨幣基金的持有人數來看,Wind數據顯示,截至今年二季度末,全市場貨幣基金的持有人戶數累計達19.93億戶,創下歷史新高,較2024年中增超1.4萬戶。
特別地,前述43只千億級規模的頭部貨幣基金,機構投資者占比僅14.43%,其中30只基金的機構投資者占比不足2%,意味著絕大部分持有人都是個人投資者。考慮到貨基的流動性管理優勢和支付便捷性,其仍是居民現金理財的重要工具之一。
在此背景下,持續推進貨幣基金費率改革,對于切實保護廣大中小投資者利益具有重要現實意義。
“從行業數據看,頭部基金通過規模效應已實現顯著成本優勢,隨著基金規模擴大,固定成本可進一步分攤,為降費提供空間?!闭雇泿呕鸬奈磥斫蒂M趨勢,畢夢姌認為。

